(2022年修订)白云学院党〔2022〕4号
为了全面贯彻落实习近平新时代中国特色社会主义思想和全国高校思想政治工作会议精神,落实党的教育方针,根据广东省教育厅《关于开展高校“三全育人”体制机制建设试点工作的通知》(粤教思函〔2020〕4号)精神,深入推进我校作为全省“三全育人”体制机制建设试点单位的相关工作,高质量做好体制机制建设任务,提升我校为党育人、为国育才工作水平,经校党委研究,决定对2020年制定的实施方案(白云学院党〔2020〕39号)予以修订,修订后的方案具体如下。
一、总体目标
在进一步总结推广党建示范学校工作经验的基础上,发挥党建品牌引领作用,将党建成果引领和融入育人全过程,找准制约我校“三全育人”的重要难点问题,在“七大育人”体系融合方面取得新突破,形成学校“三全育人”特色品牌以及可复制、可推广的经验典型。具体成果为“七大育人”体系分别形成体制机制及成果汇编。
二、工作思路
按照《关于开展高校“三全育人”体制机制建设试点工作的通知》(粤教思函〔2020〕14号)精神及《教育部等八部门关于加快构建高校思想政治工作体系的意见》要求,坚持顶层设计与特色创新相结合、软件建设和硬件建设相结合、统筹规划和分步实施相结合、整体提升和品牌塑造相结合,围绕党建品牌引领,重点突破与全面推进结合,构建“三全育人”特色品牌。按照“1+2+7”的思路(即:1.党建品牌引领;2.党建引领突破和协同推进体制突破;3.协同推进“七大育人体系”),着力做到“四个突出”:一是突出党建品牌引领;二是突出问题导向;三是突出协调推进;四是突出特色品牌。
三、工作举措
1.调整后的“三全育人”体制机制建设工作领导小组
组长:孙国忠
副组长:黄大乾程玮李红英陈峰肖军田
成员:全校各职能部门和二级学院主要负责人
办公室设在党委宣传部
2.建立健全任务清单
建立健全任务清单、责任清单及完成各项任务工作台帐,按计划、分步骤开展体制机制建设工作。
3.建立督促保障机制
及时发掘、凝练试点工作的积极探索、经验成果、典型案例,有计划有步骤地把典型经验做法推广到全校,以点带面,引领构建育人工作体制机制。
4.建立定期反馈制度
目标管理和过程管理相结合,加强“三全育人”体制机制建设工作管理考核。根据实施方案,对标“七大体系”的每项工作任务及制定具体措施,各单位明确责任人进行记载,领导小组每月进行一次小结。针对疑难问题,学校党委集中研究解决,确保各项任务落到实处。
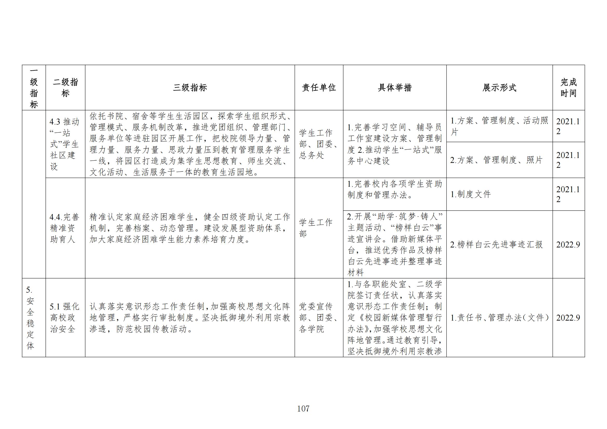
5.具体任务清单(见附件)
各有关单位按照任务清单的要求,明确责任单位和具体举措以及成果展示形式和时间。分管校领导统筹七个体系的整体推进工作,并负责成果汇编。
四、工作要求
“三全育人”体制机制建设工作周期为两年(2021年1月-2022年12月),按照“积极探索,凝炼特色,打造品牌,形成经验,以点带面,示范引领”的工作思路,有序开展,稳妥推进。
1.加强组织领导。
坚持加强集中领导与分工负责相结合。建立党委统一领导、专门领导小组分工负责、全校各部门、各院系和全员共同参与的工作体系。
2.注重协同推进。
各单位要对照《广东白云学院“三全育人”体制机制建设工作任务清单》(附件),牵头单位明确责任,确定联系人,制定落实方案,细化分解试点建设任务,确保任务落实。强化育人“一盘棋”意识和全局观念,构建统筹联络机制,定期召开协调推进会议,形成上下推进、齐抓共管的工作局面。
3.强化督促检查。
各单位对标对表及时总结工作开展情况、阶段成果及存在的困难,积极培育精品项目、工作品牌。牵头单位要加强对相关落实工作的指导和督促。学校党委结合日常工作台帐、月度工作总结等定期开展检查和督导,研究部署相关工作。各单位相关工作情况要定期报送“三全育人”体制机制建设工作领导小组办公室。
4.优化创建氛围。
建立专项工作网站,定期组织学习交流,开展体制机制建设活动,积极宣传相关建设成果,在全校范围构建良好的创建氛围。原《中共广东白云学院委员会关于“三全育人”体制机制建设工作实施方案》(白云学院党〔2020〕39号)废止。
附件:广东白云学院“三全育人”体制机制建设工作任务清单
中共广东白云学院委员会
2022年3月7日















